【Now新聞台】香港中醫醫院即將於12月11日(下周四)起分階段投入服務。
院方表示,市民除可透過熱線電話(3121 3121)及醫院網站(www.cmhhk.org.hk)預約服務,也可於即日起使用全新推出的「CMHHK Mobile App」(iOS 版本)及「香港中醫醫院」流動應用程式(Android版本)預約;新推出的流動應用程式已於Apple App Store及Google Play平台上架,用戶完成登記後,可隨時預約及管理就診時段、查閱藥物資訊、繳費,同時接收健康資訊及最新醫院動態。
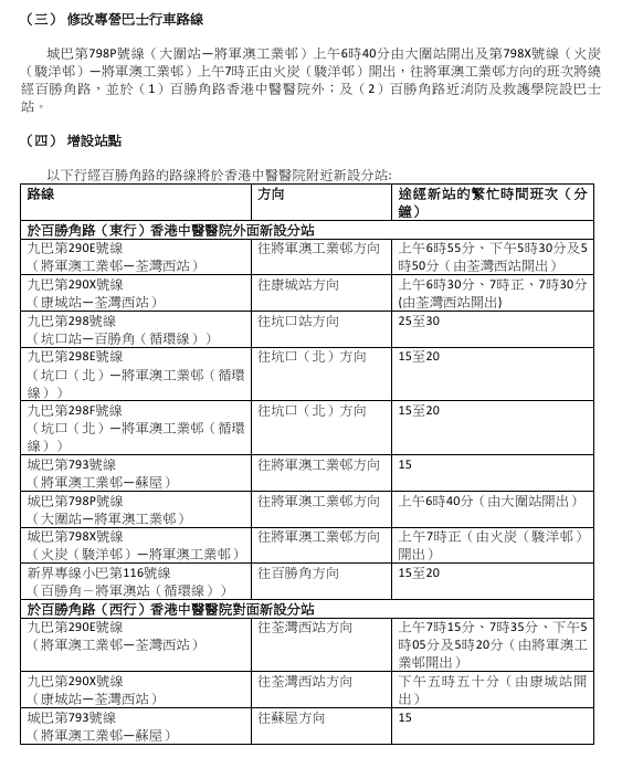
院方又提到,為方便市民往返醫院,將於特定時段提供免費接駁服務往返港鐵調景嶺站、康城站及醫院正門;運輸署亦已協調公共運輸服務營辦商於12月9日(下周二)起加強來往醫院一帶的公共運輸服務,包括新增專線小巴116H號線連接將軍澳站與醫院正門,並有八條專營巴士路線及一條專線小巴路線在將軍澳百勝角路增設中途站,乘客下車後僅需短暫步行即可抵達醫院。
香港中醫醫院醫院行政總監卞兆祥教授提到,醫院將提供以中醫主導的中西醫協作服務模式,開院首年會提供門診及日間住院服務,並全面開展中醫六大分科服務,以及12個專病項目;院方歡迎有需要市民預約服務,體驗醫院設施和個人化中醫服務。
另外院方表示因應大埔火災,原定於醫院投入服務前舉行的開放日活動將延期舉行,詳情於稍後公布。
