【Now.com】2025 DSE 中學文憑試7月16日放榜。 根據去年數據,考獲5科20分經大學聯招JUPAS入讀大學的機會較高。不過如果DSE考獲20分以下也不用擔心,理工大學(Poly U)、城市大學(City U)、浸會大學(BU)、嶺南大學(Ling U)、教育大學(Edu U)、都會大學(MU)也有不少科目選擇。即睇下文了解各間大學於2024/25學年的大學聯招JUPAS收生分數。
DSE 2025 相關報道:
必須留意的是,以下資料僅供參考,不代表今年實際收生分數。同時各大學課程計算收生分數時,不同文憑試科目加權比重的計算方法也有不同,即使考生最佳5科考獲相關成績,不等於一定能入讀有關科目,詳情可參閱各間大學官網。
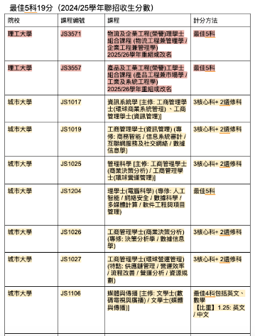
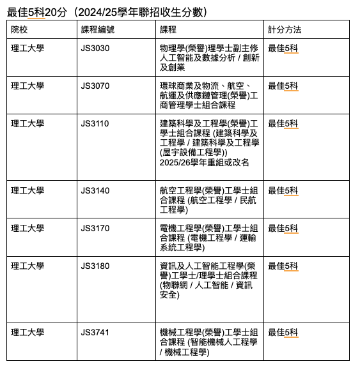
下表列出下四分位數為20分或以下的聯招科目,下四分位數(Lower Quartile)為新生入學成績最低的25%,以下顯示下四分位數為最佳五科20分或以下的聯招科目。由於各院校計算方法不同,下表計算方法如下:
• 理大參考分數為彈性收生門檻收生分數
• 城大、浸大、嶺大、教大、都大為下四分位數收生分數,同時已計算指定比重(計分方法可參考各院校的公布)
注意:各院校各學科有不同加權/比重計分方法,因此收生分數較低,並不代表實際入學難易程度。
DSE放榜2025|大學聯招|即睇20分或以下的升學選擇:
DSE放榜2025|大學聯招|最佳5科19分有何科目選擇?
DSE放榜2025|大學聯招|最佳5科18分有何科目選擇?
DSE放榜2025|大學聯招|最佳5科18分以下有何科目選擇?
資料來源:各大學官網
