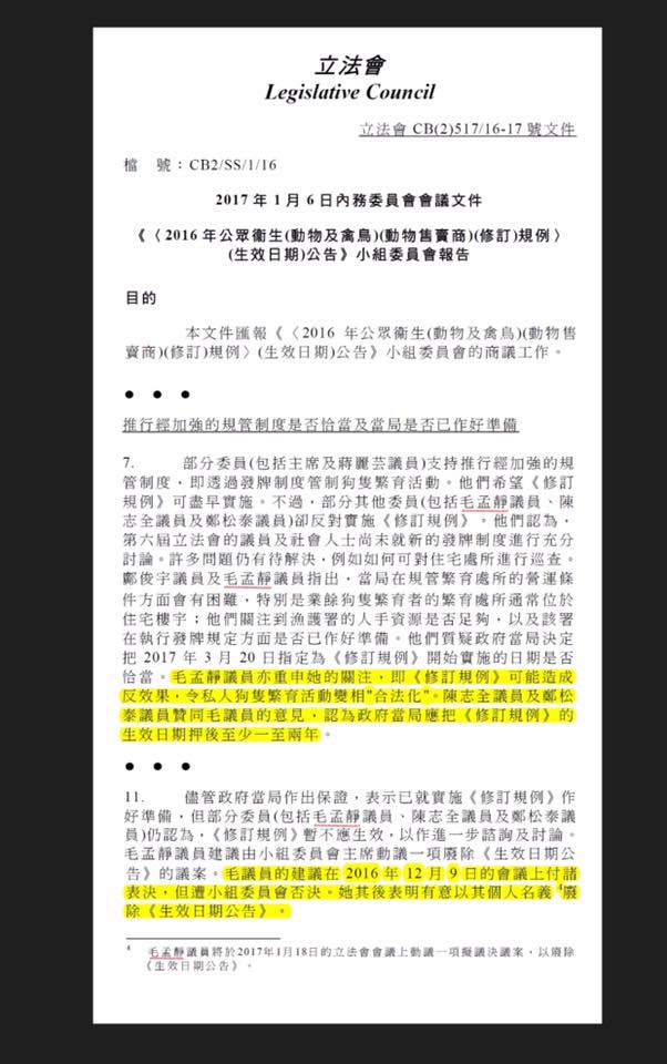
【now.com】政府建議將私人住家寵物(狗隻)作商業繁殖合法化(或叫規範化),已到了最後「㩒掣」通過的階段。 如無意外,在今個月18號的立法會大會裡,當梁振英宣讀完最後一份施政報告之後,這條先通過、沒審議的139B修訂法例,將會在建制派全力護航下,正式通過其生效日期。 自此,私人住家可以名正言順領牌,在家居繁殖動物以出售賺錢。這意味著香港的寵物業從此踏入一個遍地開花的新紀元,而香港「動物權益」的面貌亦會和中國大陸進一步拉近距離。
這條法例將動物進一步商品化是其一(連自己在飼養中的寵物也是生財工具),並將寵物繁殖「兒戲化」是其二,再把動物關在密室零監察下任由凌虐是其三(私人地方不可突擊巡查)。但最悲哀其實都不在此。
很多人都會將「住家寵物繁殖合法化」類比作當年「賭波合法化」一起討論。兩者同樣是道德的議題,但照道理「住家繁殖」應該比賭波更具爭議性,因為賭波始終是自家的事,沒有人會用槍指著你強逼你去賭波,怎樣不道德都是自食其果。但寵物繁殖卻牽涉絕對無辜的第三者-動物。由始至終動物都沒有選擇權,更沒有被諮詢,牠們被困籠繁殖直至死都不能說一句半句反對,政府還可以說是為了牠們的福利著想所以發牌給住家繁殖。這是我聽過最缺德最埋沒良知的謊言。
然而,社會對「住家繁殖合法化」的討論卻遠遠不成比例的少!2002年時任財政司司長梁錦松在財政預算案中提出要研究打擊非法足球博彩活動,社會開始廣泛討論賭波合法化。贊成與反對的聲音交錯不絕。教會、民間組織、學者、議員都持不同角度見解反對將本來非法的行為變成合法,只不過是將莊家由私人轉做馬會,是自欺欺人,殺不了外圍卻又助長賭風,得不償失。雖然最後條例得以通過,但立法過程的確引起了廣泛有深度的討論。反觀這次「寵物住家繁殖合法化」,話題卻一直不太合大眾的胃口,雖然也有傳媒報道一下,但坊間的討論一直少得可憐。在網上的激辯雖然是多一點,但都是限於動物組織及愛護動物人士的「小圈子」。記得政府舉行過兩場的公聽會,出席的全都是動物界的NGO,即使是寵物業界的持份者如寵物店、獸醫、專業繁殖者等,都「闊佬懶理」,連贊成或反對的立場都含糊不清,無可無不可。那就更不要說社會上其他界別了或普羅大眾了。
說穿了,賭波是大眾之事,贊成反對雙方都感切膚。至於動物,與我們何干?反正不過是商品一件,合法化不合法化都要有人繁殖,都要有充足「貨源」,所謂發牌規管不過是掩人耳目,「一樓一狗」是政府和商人的願景。不要浪費時間爭議了,通過後再看如何監察算了。
其實這條法例的通過與否,對這個城市的動物來說是前所未有的影響深遠,可以說是關乎動物生死存亡,但卻完全引不起大眾的關心,反映了動物權益在香港的落後。一條惡法的通過不算悲哀,但在社會大眾漠不關心下被循例投票通過,才是最值得我們傷心悲哀的地方。
文:麥志豪
(非牟利獸醫執行主席,多棲動物,人面獸心。 活到中年,才絕望地明白最愛的還是動物,最弱勢的也是動物。)
FB: https://www.facebook.com/mark.mak.182
〈人面獸心〉逢周二刊登
專欄屬作者個人意見,不代表本網立場
