抱歉,我們並不支援你正使用的瀏覽器。
為達至最佳瀏覽效果,請更新至最新的瀏覽器版本。
如有問題,歡迎電郵至 pccwmediaiapps@pccw.com 查詢。
為達至最佳瀏覽效果,請更新至最新的瀏覽器版本。
如有問題,歡迎電郵至 pccwmediaiapps@pccw.com 查詢。
廣告
【Now新聞台】香港護士總工會發起聯署,反對醫護人員罷工。
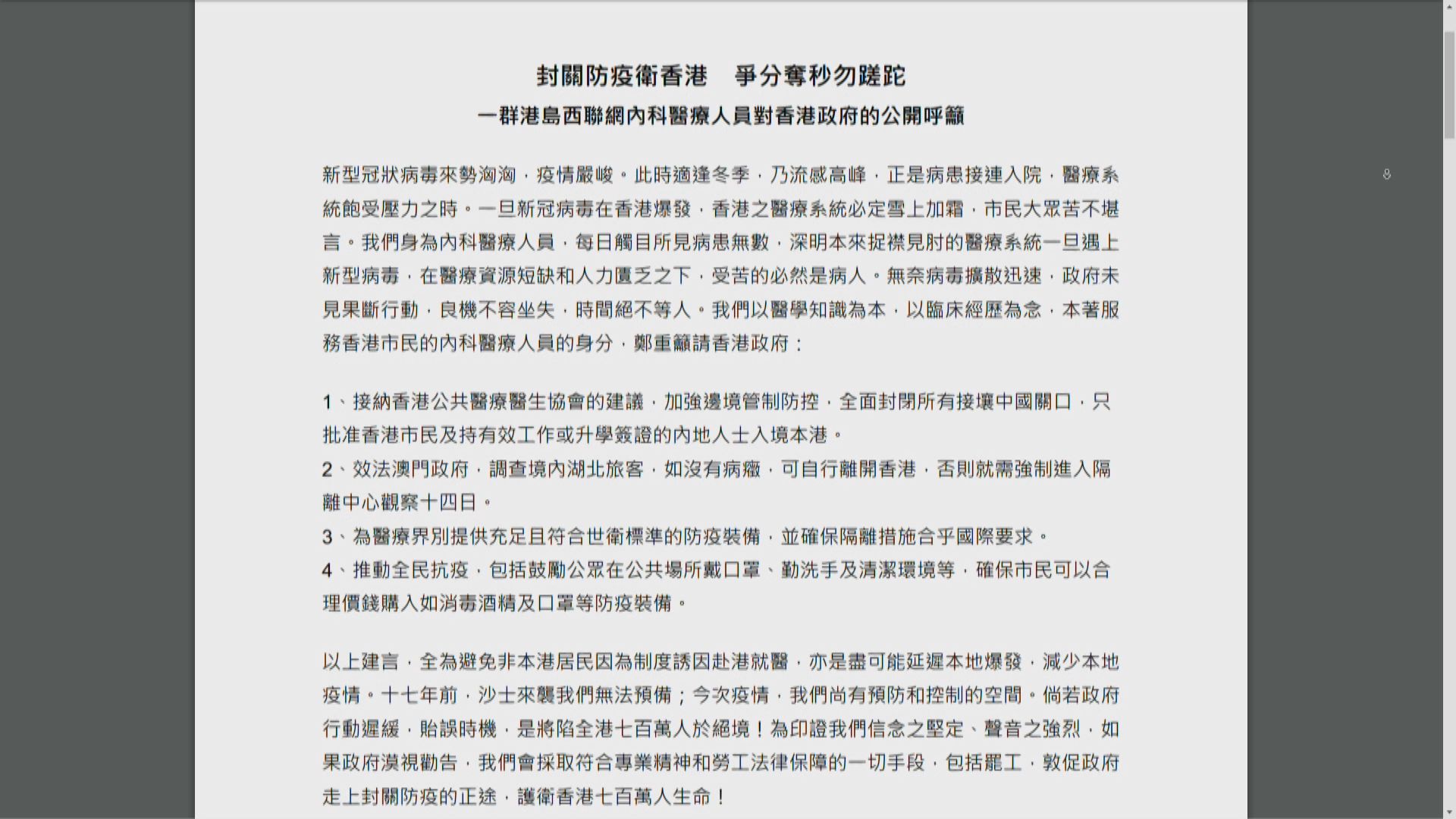
有醫護工會醞釀罷工,促政府全面封關。香港護士總工會表示,醫護人員應該堅守崗位,不認同以罷工作要脅手段,認為會引起公眾恐慌,又呼籲退休或離職醫護有需要時提供協助,減輕在職醫護人員的負擔。
