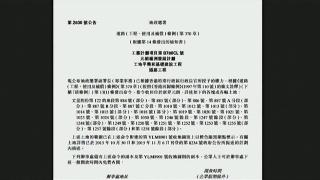
橫洲收地政府限村民本月廿九號前遷離 橫洲收地政府限村民本月廿九號前遷離 2020年7月15日 15:37 【Now新聞台】立法會今年三月通過橫洲公屋發展的工地平整及基礎設施工程撥款,政府今日正式展開收地。 地政總署在村口貼出告示,要求村民本月29號前遷離。 橫洲第一期公屋計劃預計建四千個公營房屋單位,受影響的三條非原居民村村民五年來多次抗議,反對政府收地。據地政總署數字,截至六月底,受影響的258戶中,仍有52戶未獲任何安置。有未獲安置的村民指,如果被強行遷離,將無家可歸。