
【Now.com】外交部及中國駐日本使領館日前發出提醒,呼籲公民近期避免前往日本。內地多間航空公司隨後公布措施,凡在11月15日前購買,在今年12月31日之前出發的日本航班,可辦理免費更改或全額退款,為受影響旅客提供彈性安排。
相關報道:中日外交風波升溫 日本外務省官員今訪華重申日方對華立場不變
中日關係緊張之際 內地官媒發放影片再掀「琉球地位未定論」討論

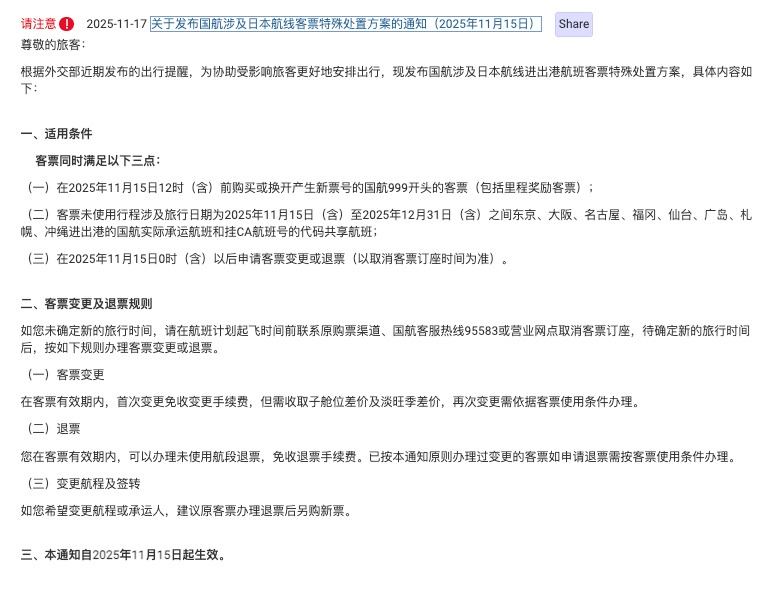
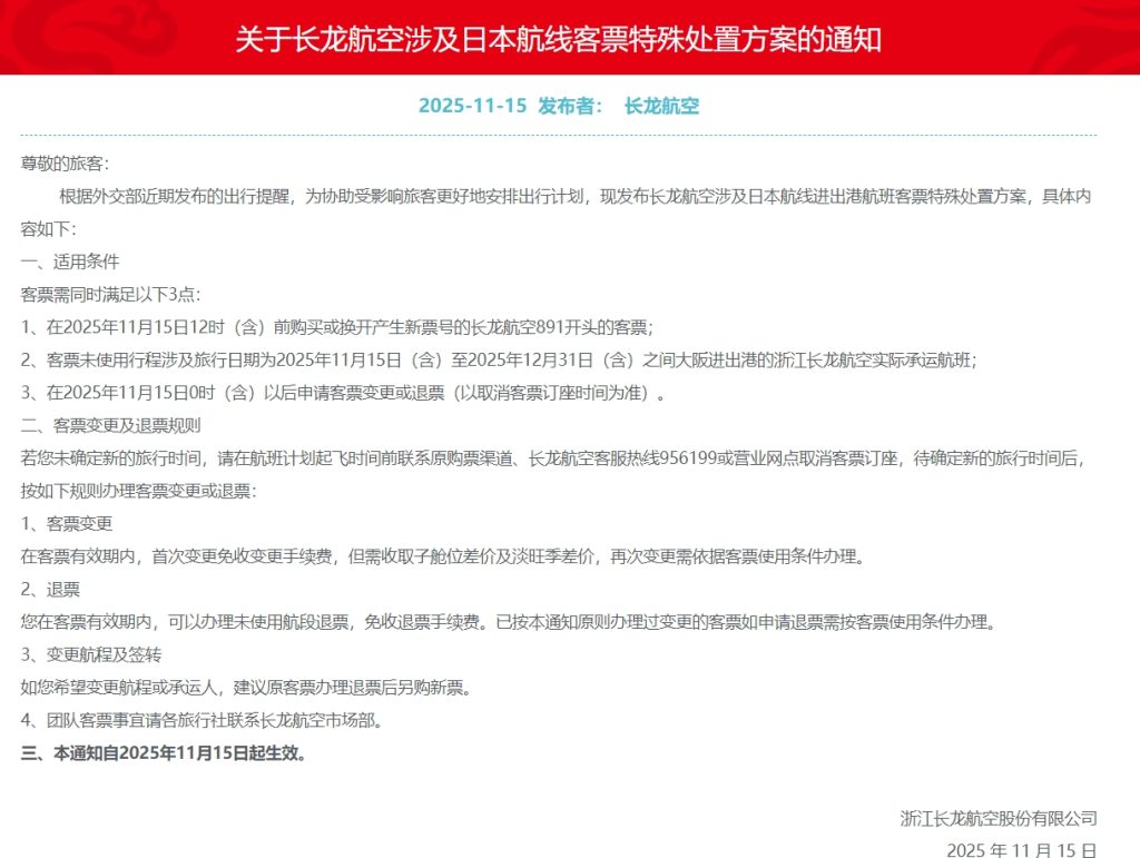
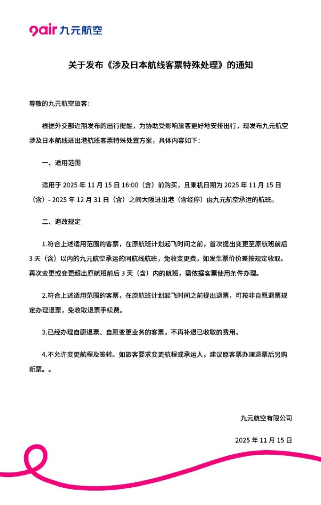
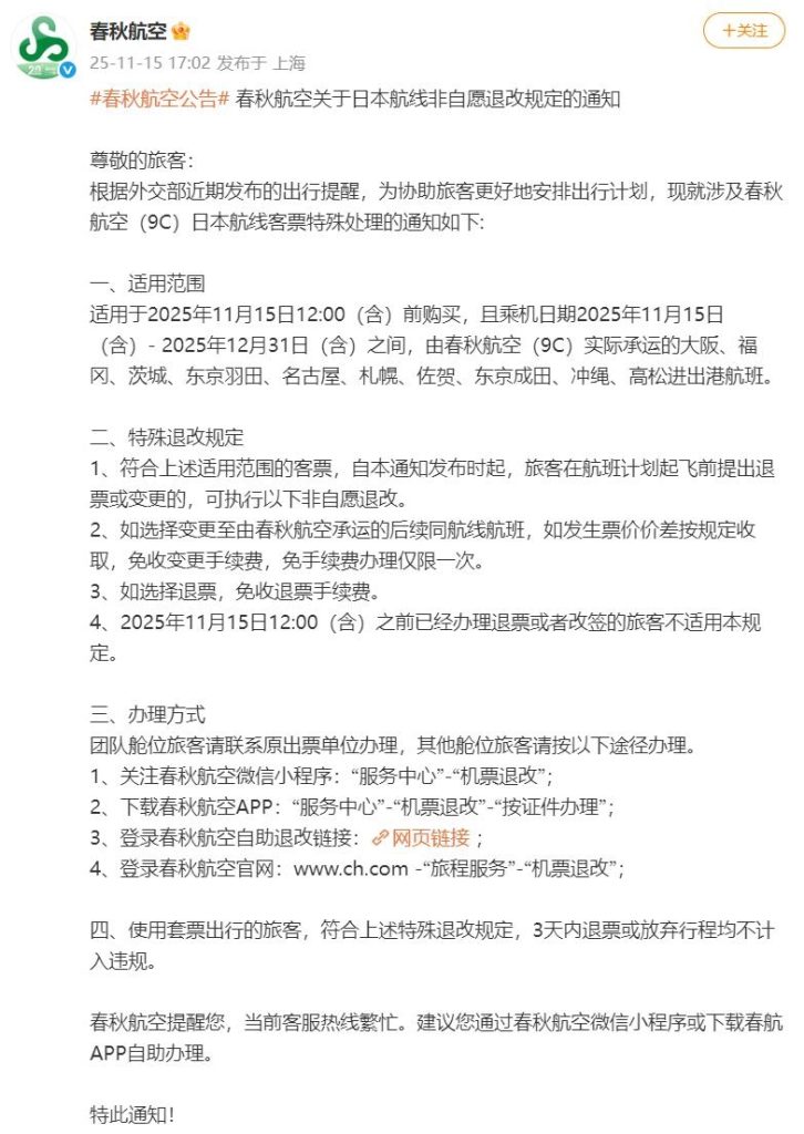
據內地民航資源網報道,至今共14間內地航空公司相繼發布日本航線機票相關通知,包括中國國航、東方航空、南方航空、四川航空、廈門航空、海南航空、春秋航空、天津航空、吉祥航空、深圳航空、山東航空、九元航空、長龍航空及首都航空。根據各航空公司公布的細則,目前免費退款及更改的適用範圍為:2025年11月15日中午12時前購買,出發日期在2025年11月15日至2025年12月31日期間的機票,往返機票皆可適用。不過,在11月15日中午12時前已辦理退票或更改的旅客不適用此規定。


大部分航空公司允許符合條件的機票免收手續費更改一次,惟或需支付票價及稅費差額。至於退款申請,旅客可透過航空公司官方渠道、第三方平台等處理,免收退款費。


至於日本航空公司暫未有相關安排。參考全日空、日航等官方網站,目前仍維持原有更改及退款安排。據內地媒體報道,全日空中國客戶服務中心工作人員亦指,目前暫無特殊政策。
外交部與駐日使領館早前指出,今年來日本發生多宗在日中國公民遇襲事件,近日日本領導人公然發表涉台露骨挑釁言論,嚴重惡化中日人員交流氛圍,提醒公民近期避免前往日本,已在當地的公民要密切關注治安形勢。保安局亦因應外交部提醒,更新外遊警示有關日本資訊,呼籲計劃前往或已在當地港人要提高警惕,留意當地最新情況以及中國駐日本使領館發布的訊息。
PHOTO/微博、中國國航

